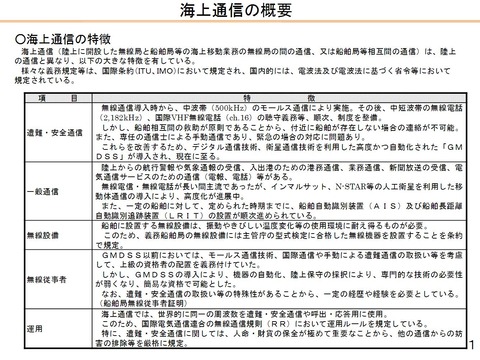
海上無線通信の現状 - 総務省
漁業用海岸局. レジャー用海岸局. 港湾管理用海岸局. 入港船舶. 漁船. レジャー船. ②国際VHF. ①27MHz帯、40MHz帯無線電. 話. ③マリンVHF. 巡視船. ③マリンVHF. ②国際VHF. 27MHz帯無線電. 話. 海上保安庁.など・・
静岡県漁業実習船 やいず
PORTISHEAD RADIO
Portishead Radio in the 1960s Morse Code
ZLW Wellington Radio final Morse code transmission
Morse radio station K6KPH/KSM in California, USA
Historic Radio Station On-Air
Morse radio station K6KPH/KSM in California, USA
Auckland Radio ZLD final day
WW2 Submarine Radio Room
Maritime Mobile HF Amateur Radio Station on a Freedom 28 Sailboa
Landsend Radio GLD in the 1960's
Channel CW tea party 4 - maritime radio at 500kHz
When Giants First Walked the Bands
CRHnews - Marconi Marine sparks Alan back on watch in radio room
Point Reyes Maritime Radio Station
練習船 広島丸 航海実習風景
元無線通信士だった父が、函館港に係留されている摩周丸の無線室で
モールス信号の操作を実演してみせてくれました。
県立焼津水産高校の実習船「やいづ」に乗船し、1か月間のカツオ一本釣り実習を行いました。
焼津水産高校専攻科との合同授業の第2弾は、「無線方位測定機の演習」です。鹿児島と那覇のラジオ局の方位を測定し、船の今いる位置(船位)を実際に求めてみました。
はるかハワイへ! 水産高生が漁業実習に出港
実習船やいづ記録2 メバチ(マグロ)の一本釣り
























































































コメント